图片
为贯彻落实《教育部高等教育司关于做好2023年度第二学士学位教育工作的通知》文件精神,为高校毕业生创造更多再学习机会,增强学生就业创业能力,结合我校办学特色和教育教学资源情况,学校决定2023年继续开展第二学士学位教育。吉林外国语大学坐落在美丽的北国春城——长春,毗邻国家级风景名胜区——净月潭国家森林公园,是吉林省重点建设的10所大学之一。学校创办于1995年。2003年,学校升格为本科院校;2006年,通过司法公证,将学校资产全部捐给社会,全部收入用于发展教育事业;2010年,成为国家教育体制改革——“探索非营利性民办高校办学模式”试点单位;2011年,获专业硕士学位授权,开展研究生教育;2017年被吉林省学位委员会批准为博士学位授权单位立项建设高校;2018年被国务院学位委员会批准为硕士学位授予单位,经教育部批准更名为吉林外国语大学;2020年入选吉林省特色高水平应用型大学建设项目。办学28年来,学校坚持公益性办学,坚持应用型人才培养定位,坚持国际化办学方向,现已成为吉林省乃至整个东北地区高层次应用型、复合型、外向型外语外事人才的重要培养基地、“多语种翻译+”人才培养的摇篮。
一、招生专业及招生计划

二、招生对象及报名条件
普通高校本科毕业并获得学士学位的2023年应届毕业生,以及2020届—2022届普通高校本科毕业并获得学士学位、目前未就业的往届生。并同时具备以下所有条件:1.热爱祖国,遵纪守法,品德良好;2.获得的本科毕业证书须在中国高等教育学生信息网(学信网)注册。获得的学士学位证书须在中国学位与研究生教育信息网(学位网)注册;3.学生可报考与原本科专业分属不同学科门类的第二学士学位专业;或与原本科专业属于同一学科门类、但不属于同一本科专业类的第二学士学位专业。具体专业所属的学科门类、本科专业类可登录教育部网站(www.moe.gov.cn),搜索“普通高等学校本科专业目录(2020版)”进行查询;
4.身体健康,符合国家相关高校招生体检标准要求。
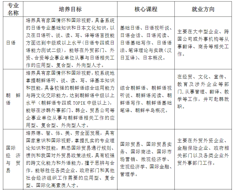
三、招生专业简介



四、报名方式
考生报名在网上进行,考生应在2023年6月28日前将以下材料发至指定邮箱(zsb@jisu.edu.cn),无需邮寄纸质材料。
1.本人签字确认的《吉林外国语大学2023年第二学士学位报名申请表》(见附件)word版及扫描件。
2.二代居民身份证(正反面)扫描件。
3.本科毕业证书、学士学位证书扫描件,尚未毕业者须提供学校开具的预毕业证明。
4.近期免冠数字照片(与报名申请表一致),以身份证号命名,格式为jpg/jpeg,彩色白底,不大于40kb,宽480像素,高640像素。
5.本科期间完整成绩单扫描件(须加盖学校教务部门或档案管理部门公章)。
6.本科期间科研成果、奖学金、竞赛获奖、荣誉称号、外语等级证书等能够证明个人能力的佐证材料扫描件。以上材料要求彩色扫描,清晰完整,以“毕业学校+姓名+报考专业”统一命名,文件大小控制在50M以内,申请者对提交的所有材料真实性负责,材料报备不全者,视为报名无效。
五、资格审核
根据教育部有关规定及报名条件,学校在2023年6月30日审核考生的报名资格和报名材料,考生于2023年7月3日到吉林外国语大学招生网(http://zs.jisu.edu.cn)查看审核结果。
六、考核测试
第二学士学位招生采取“申请-考核”制,遵循公平、公正、公开、透明的原则,经考生个人申请、招生就业处审核资格、学院考核、学校本科招生委员会审议后确定拟录取名单,经公示无异议后确定录取名单。
1.考试形式和内容:采取网络远程综合面试的方式,主要对考生的思想政治素质和对报考专业的基本认知及潜在学习能力进行考查,包含既往成绩、获奖情况、毕业论文、科研情况、社会实践等情况的考查。面试内容由学校统一组织命题,面试时间为10分钟,面试成绩满分为100分,60分为及格。
2.考试时间:2023年7月9日,具体考试时间请关注吉林外国语大学招生网。3.考试程序①考试前确定线上考试平台和面试顺序,7月3日在吉林外国语大学招生网上公布给考生。②面试时间为10分钟,到9分钟时记时员会提醒考生距答辩结束还有1分钟,到10分钟时由记时员要求考生停止答辩。③面试结束后,考官根据考生答辩情况,按照评分表规定的评分标准进行打分。④记分员将评分表汇总、复核,填写《考生面试成绩汇总表》。⑤面试工作结束后,考生成绩在学校招生信息网站进行发布和公示,公示期为一周。
七、录取
第二学士学位招生录取实行分数优先的原则,按照考生考核测试成绩从高分到低分择优录取。我校将于7月10日将拟录取学生名单在吉林外国语大学招生网进行公示,公示无异议后发放《吉林外国语大学第二学士学位录取通知书》。
八、培养与管理
1.第二学士学位学制为两年,全日制学习,纳入高校学籍管理系统。
2.第二学士学位的毕业证书和学位证书,按现行毕业证书和学位证书管理办法颁发。毕业证书上注明第二学士学位的专业名称、学习时间等内容;学位证书上标识“第二学士学位”字样。
3.凡在修业年限内,修完规定课程,达到毕业和授予学士学位要求的,颁发毕业证书和学位证书。达不到毕业要求的,不再延长学习时间,亦不实行留级制度,可发结业证书。对退学学生,学校发给肄业证书或写实性学习证明。
4.第二学士学位生在学生资助、收费等方面参照相应专业全日制本科生执行。各专业学费标准以《吉林外国语大学2023年本科招生章程》为准。
5.第二学士学位毕业学生按当年应届生身份派遣并办理相关就业手续。学生如中途退学,对于以应届毕业生身份入学的,按退学当年应届本科毕业生身份派遣;以往届毕业生身份入学的,按现行相关规定办理派遣手续。
九、附则
1.第二学士学位招生录取工作在本科招生委员会领导下,由学校招生就业处负责,不委托其他任何单位或个人开展相关工作。
2.学校将对录取的学生进行入学资格复查,对不具备入学资格的学生,将取消报名和录取资格。
3.第二学士学位招生录取工作接受学校纪委监督,并接受社会监督。
十、联系方式
学校地址:吉林省长春市净月大街3658号(邮编130117)学校邮箱:zsb@jisu.edu.cn学校招生网:http://zs.jisu.edu.cn咨询电话:0431-8456505484533588
2023-04-28 08:42:33
为贯彻落实《教育部高等教育司关于做好2023年度第二学士学位教育工作的通知》文件精神,为高校毕业生创造更多再学习机会,增强学生就业创业能力,结合我校办学特色和教育教学资源情况,学校决定2023年继续开展第二学士学位教育。吉林外国语大学坐落在美丽的北国春城——长春,毗邻国家级风景名胜区——净月潭国家森林公园,是吉林省重点建设的10所大学之一。学校创办于1995年。2003年,学校升格为本科院校;2006年,通过司法公证,将学校资产全部捐给社会,全部收入用于发展教育事业;2010年,成为国家教育体制改革——“探索非营利性民办高校办学模式”试点单位;2011年,获专业硕士学位授权,开展研究生教育;2017年被吉林省学位委员会批准为博士学位授权单位立项建设高校;2018年被国务院学位委员会批准为硕士学位授予单位,经教育部批准更名为吉林外国语大学;2020年入选吉林省特色高水平应用型大学建设项目。办学28年来,学校坚持公益性办学,坚持应用型人才培养定位,坚持国际化办学方向,现已成为吉林省乃至整个东北地区高层次应用型、复合型、外向型外语外事人才的重要培养基地、“多语种翻译+”人才培养的摇篮。
一、招生专业及招生计划

二、招生对象及报名条件
普通高校本科毕业并获得学士学位的2023年应届毕业生,以及2020届—2022届普通高校本科毕业并获得学士学位、目前未就业的往届生。并同时具备以下所有条件:1.热爱祖国,遵纪守法,品德良好;2.获得的本科毕业证书须在中国高等教育学生信息网(学信网)注册。获得的学士学位证书须在中国学位与研究生教育信息网(学位网)注册;3.学生可报考与原本科专业分属不同学科门类的第二学士学位专业;或与原本科专业属于同一学科门类、但不属于同一本科专业类的第二学士学位专业。具体专业所属的学科门类、本科专业类可登录教育部网站(www.moe.gov.cn),搜索“普通高等学校本科专业目录(2020版)”进行查询;
4.身体健康,符合国家相关高校招生体检标准要求。
三、招生专业简介



四、报名方式
考生报名在网上进行,考生应在2023年6月28日前将以下材料发至指定邮箱(zsb@jisu.edu.cn),无需邮寄纸质材料。
1.本人签字确认的《吉林外国语大学2023年第二学士学位报名申请表》(见附件)word版及扫描件。
2.二代居民身份证(正反面)扫描件。
3.本科毕业证书、学士学位证书扫描件,尚未毕业者须提供学校开具的预毕业证明。
4.近期免冠数字照片(与报名申请表一致),以身份证号命名,格式为jpg/jpeg,彩色白底,不大于40kb,宽480像素,高640像素。
5.本科期间完整成绩单扫描件(须加盖学校教务部门或档案管理部门公章)。
6.本科期间科研成果、奖学金、竞赛获奖、荣誉称号、外语等级证书等能够证明个人能力的佐证材料扫描件。以上材料要求彩色扫描,清晰完整,以“毕业学校+姓名+报考专业”统一命名,文件大小控制在50M以内,申请者对提交的所有材料真实性负责,材料报备不全者,视为报名无效。
五、资格审核
根据教育部有关规定及报名条件,学校在2023年6月30日审核考生的报名资格和报名材料,考生于2023年7月3日到吉林外国语大学招生网(http://zs.jisu.edu.cn)查看审核结果。
六、考核测试
第二学士学位招生采取“申请-考核”制,遵循公平、公正、公开、透明的原则,经考生个人申请、招生就业处审核资格、学院考核、学校本科招生委员会审议后确定拟录取名单,经公示无异议后确定录取名单。
1.考试形式和内容:采取网络远程综合面试的方式,主要对考生的思想政治素质和对报考专业的基本认知及潜在学习能力进行考查,包含既往成绩、获奖情况、毕业论文、科研情况、社会实践等情况的考查。面试内容由学校统一组织命题,面试时间为10分钟,面试成绩满分为100分,60分为及格。
2.考试时间:2023年7月9日,具体考试时间请关注吉林外国语大学招生网。3.考试程序①考试前确定线上考试平台和面试顺序,7月3日在吉林外国语大学招生网上公布给考生。②面试时间为10分钟,到9分钟时记时员会提醒考生距答辩结束还有1分钟,到10分钟时由记时员要求考生停止答辩。③面试结束后,考官根据考生答辩情况,按照评分表规定的评分标准进行打分。④记分员将评分表汇总、复核,填写《考生面试成绩汇总表》。⑤面试工作结束后,考生成绩在学校招生信息网站进行发布和公示,公示期为一周。
七、录取
第二学士学位招生录取实行分数优先的原则,按照考生考核测试成绩从高分到低分择优录取。我校将于7月10日将拟录取学生名单在吉林外国语大学招生网进行公示,公示无异议后发放《吉林外国语大学第二学士学位录取通知书》。
八、培养与管理
1.第二学士学位学制为两年,全日制学习,纳入高校学籍管理系统。
2.第二学士学位的毕业证书和学位证书,按现行毕业证书和学位证书管理办法颁发。毕业证书上注明第二学士学位的专业名称、学习时间等内容;学位证书上标识“第二学士学位”字样。
3.凡在修业年限内,修完规定课程,达到毕业和授予学士学位要求的,颁发毕业证书和学位证书。达不到毕业要求的,不再延长学习时间,亦不实行留级制度,可发结业证书。对退学学生,学校发给肄业证书或写实性学习证明。
4.第二学士学位生在学生资助、收费等方面参照相应专业全日制本科生执行。各专业学费标准以《吉林外国语大学2023年本科招生章程》为准。
5.第二学士学位毕业学生按当年应届生身份派遣并办理相关就业手续。学生如中途退学,对于以应届毕业生身份入学的,按退学当年应届本科毕业生身份派遣;以往届毕业生身份入学的,按现行相关规定办理派遣手续。
九、附则
1.第二学士学位招生录取工作在本科招生委员会领导下,由学校招生就业处负责,不委托其他任何单位或个人开展相关工作。
2.学校将对录取的学生进行入学资格复查,对不具备入学资格的学生,将取消报名和录取资格。
3.第二学士学位招生录取工作接受学校纪委监督,并接受社会监督。
十、联系方式
学校地址:吉林省长春市净月大街3658号(邮编130117)学校邮箱:zsb@jisu.edu.cn学校招生网:http://zs.jisu.edu.cn咨询电话:0431-8456505484533588